您好!欢迎来到重庆天洁彩钢板有限公司官方网站

重庆天洁彩钢板有限公司

专业生产彩钢净化板、手工板,彩钢岩棉板,机制硅岩板,玻镁板,钢质门、铝型材配件、风淋室等
24小时服务热线
023-46251586
          新闻动态
         最新新闻

重庆天洁彩钢板有限公司

联系人:徐先生

电话:023-46251586

手机:13883831016

传真:023-46251586

地址:重庆市荣昌区博耐特工业园B区,坐落于成渝地区双城经济圈内

         联系我们
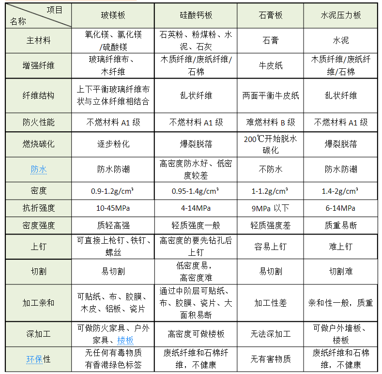
优质玻镁板与其他板材性能比较图
来源: | 作者:重庆机制玻镁板 | 发布时间: 2020-07-29 | 432 次浏览 | 🔊 点击朗读正文 ❚❚ | 分享到:
优质玻镁板与其他板材性能比较图

重庆机制玻镁板
分享到:
当前位置: