您好!欢迎来到重庆天洁彩钢板有限公司官方网站

重庆天洁彩钢板有限公司

专业生产彩钢净化板、手工板,彩钢岩棉板,机制硅岩板,玻镁板,钢质门、铝型材配件、风淋室等
24小时服务热线
023-46251586
          新闻动态
         最新新闻

重庆天洁彩钢板有限公司

联系人:徐先生

电话:023-46251586

手机:13883831016

传真:023-46251586

地址:重庆市荣昌区博耐特工业园B区,坐落于成渝地区双城经济圈内

         联系我们
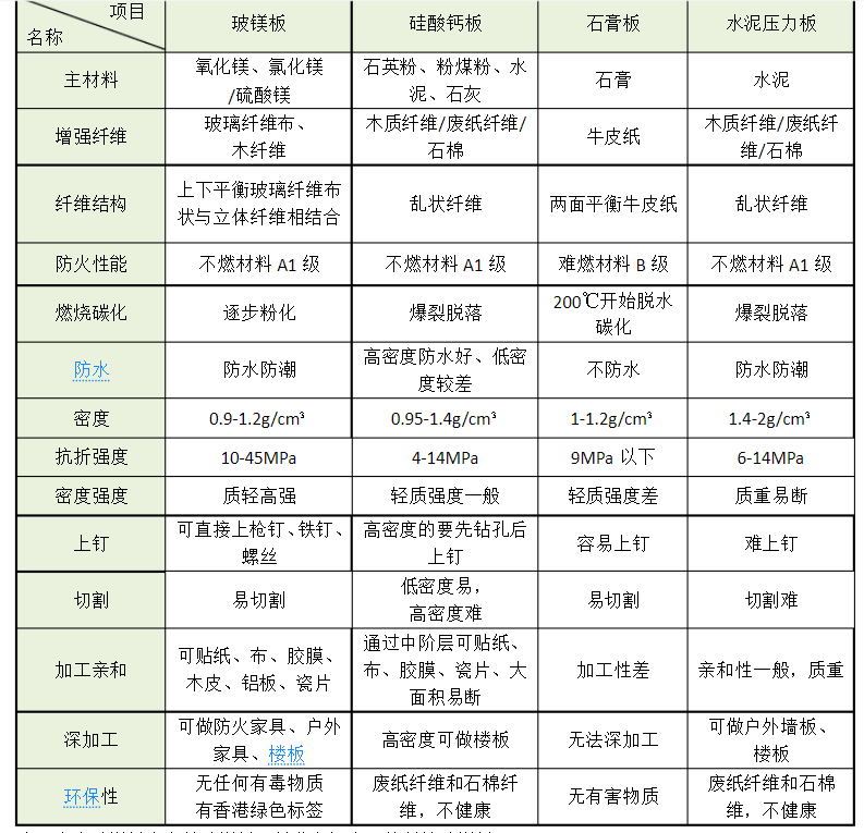
选购高档中空玻镁板看完这张与其他板材性能比较图,就懂了!
来源: | 作者:重庆中空玻镁板 | 发布时间: 2020-08-26 | 580 次浏览 | 🔊 点击朗读正文 ❚❚ | 分享到:
注:本表玻镁板为高档玻镁板,并非市场大量的低档玻镁板。市场上有低档玻镁板、高档玻镁板和超高档玻镁板之分,高档玻镁板和超高档玻镁板正面为光滑面, 背面为砂光面,砂光面是砂光机打磨成精准厚度。 

中空玻镁板


分享到:
当前位置: