您好!欢迎来到重庆天洁彩钢板有限公司官方网站

重庆天洁彩钢板有限公司

专业生产彩钢净化板、手工板,彩钢岩棉板,机制硅岩板,玻镁板,钢质门、铝型材配件、风淋室等
24小时服务热线
023-46251586
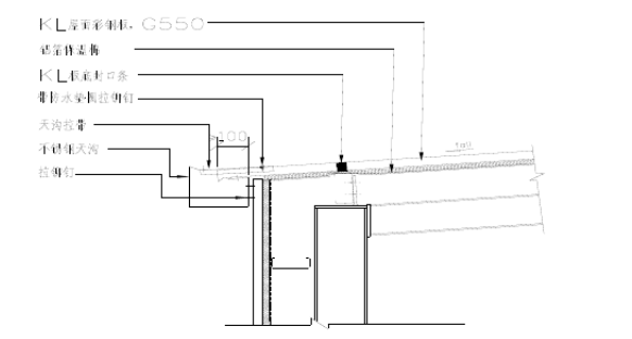
在安装排水沟之前,首先将成型橡胶防水垫(KL板顶封口条)完全填满彩钢板褶皱下的空隙,以便与山墙饰边及排水沟轮廓相配,重庆彩钢净化板-外檐沟安装时,压型彩钢板应伸入檐沟内,其长度不少于100mm(如图所示)。 

当前位置:
          人力资源
         最新新闻

重庆天洁彩钢板有限公司

联系人:徐先生

电话:023-46251586

手机:13883831016

传真:023-46251586

地址:重庆市荣昌区板桥工业园纳成广泰智能居家产业园内201、202号

         联系我们